|
||||||||||
| PREV PACKAGE NEXT PACKAGE | FRAMES NO FRAMES | |||||||||

See:
Description
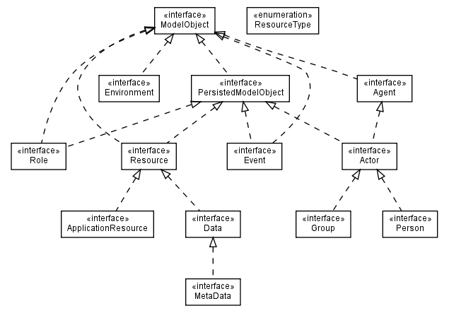
| Interface Summary | |
|---|---|
| Actor | The Interface Actor. |
| Agent | The Interface Agent. |
| ApplicationResource | The Interface ApplicationResource. |
| Data | The Interface Data. |
| Environment | The Interface Environment. |
| Event | The Interface Event. |
| Group | The Interface Group. |
| MetaData | The Interface MetaData. |
| ModelObject | The Interface ModelObject. |
| PersistedModelObject | The Interface PersistedModelObject. |
| Person | The Interface Person. |
| Resource | The Interface Resource. |
| Role | The Interface Role. |
| Enum Summary | |
|---|---|
| ResourceType | The Enum ResourceType. |
Common interfaces for objects in the model.
|
||||||||||
| PREV PACKAGE NEXT PACKAGE | FRAMES NO FRAMES | |||||||||