com.hack23.cia.model.core.api
Interface ModelObject

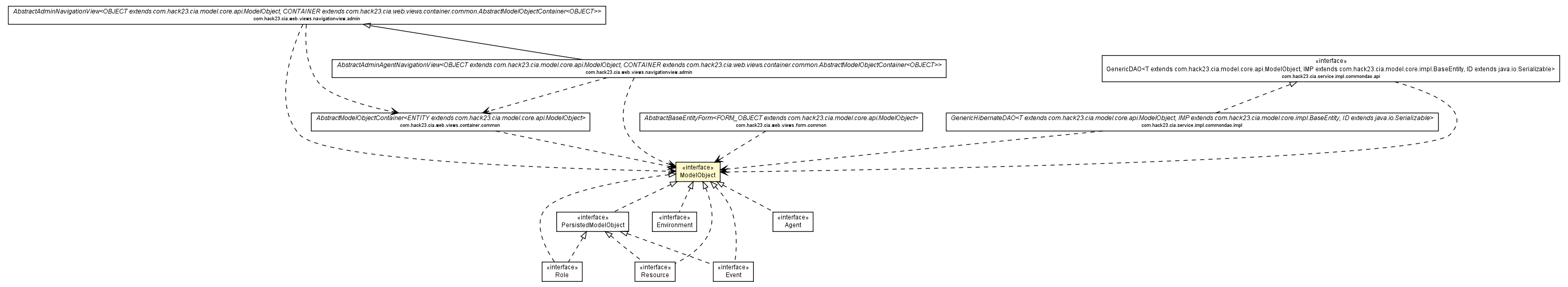
Package class diagram package ModelObject
All Superinterfaces:
Serializable
All Known Subinterfaces:
AbstractAdminAgent, AbstractAdminDataAgent<DATA>, AbstractParliamentDataAgent<DATA>, ActionEvent, Actor, Agent, ApplicationData, ApplicationGroup, ApplicationResource, BallotAgent, CommitteeAgent, CommitteeReportAgent, Configuration, Content, Data, ElectionAgent, Environment, Event, Group, MetaData, ParliamentData, ParliamentEvent, ParliamentGroup, ParliamentMemberAgent, ParliamentMemberRegisterAgent, ParliamentMetaData, ParliamentRole, ParliamentYearAgent, PersistedModelObject, Person, PoliticalPartyAgent, Politician, Resource, Role, SoftwareAgent, UserGeneratedMetaData, UserRole
All Known Implementing Classes:
AbstractActionEvent, AbstractAdminActionEvent, AbstractAgencyActionEvent, AbstractAgencyConfiguration, AbstractBallotMetaData, AbstractBallotResult, AbstractConfigurationActionEvent, AbstractParliamentActionEvent, AbstractParliamentDataAgentImpl, AbstractResource, AbstractSoftwareAgentActionEvent, AbstractTopListActionEvent, AbstractUserAccountActionEvent, AbstractUserActionEvent, AbstractVIPActionEvent, Agency, AgencyActionEvent, AgentDeploymentActionEvent, AgentOperationActionEvent, ApplicationActionEvent, ApplicationErrorActionEvent, Ballot, BallotActionEvent, BallotAgentImpl, BallotResult, BaseEntity, Committee, CommitteeAgentImpl, CommitteeReport, CommitteeReportActionEvent, CommitteeReportAgentImpl, CommitteeReportsActionEvent, Election, ElectionAgentImpl, ExternalUrlActionEvent, GameBoard, Human, ImageContent, Language, LanguageAgencyActionEvent, LanguageContent, LanguageContentActionEvent, MonitorActionEvent, Parliament, ParliamentMember, ParliamentMemberActionEvent, ParliamentMemberAgentImpl, ParliamentMemberBallotRecord, ParliamentMemberRegisterAgentImpl, ParliamentMemberVoteCompareResult, ParliamentYear, ParliamentYearAgentImpl, PartyActionEvent, PartyBallotResult, Player, PoliticalGame, PoliticalParty, PoliticalPartyAgentImpl, Portal, PortalActionEvent, RegisteredUser, RegisterInformation, SearchActionEvent, SoftwareAgentOperation, TopListActionEvent, User, UserAccountActionEvent, UserActionEvent, UserSession, Vote, VoteMetaData

public interface ModelObject
extends Serializable

The Interface ModelObject.




Copyright © 2008-2009 www.hack23.com. All Rights Reserved.