com.hack23.cia.model.core.impl
Class BaseEntity

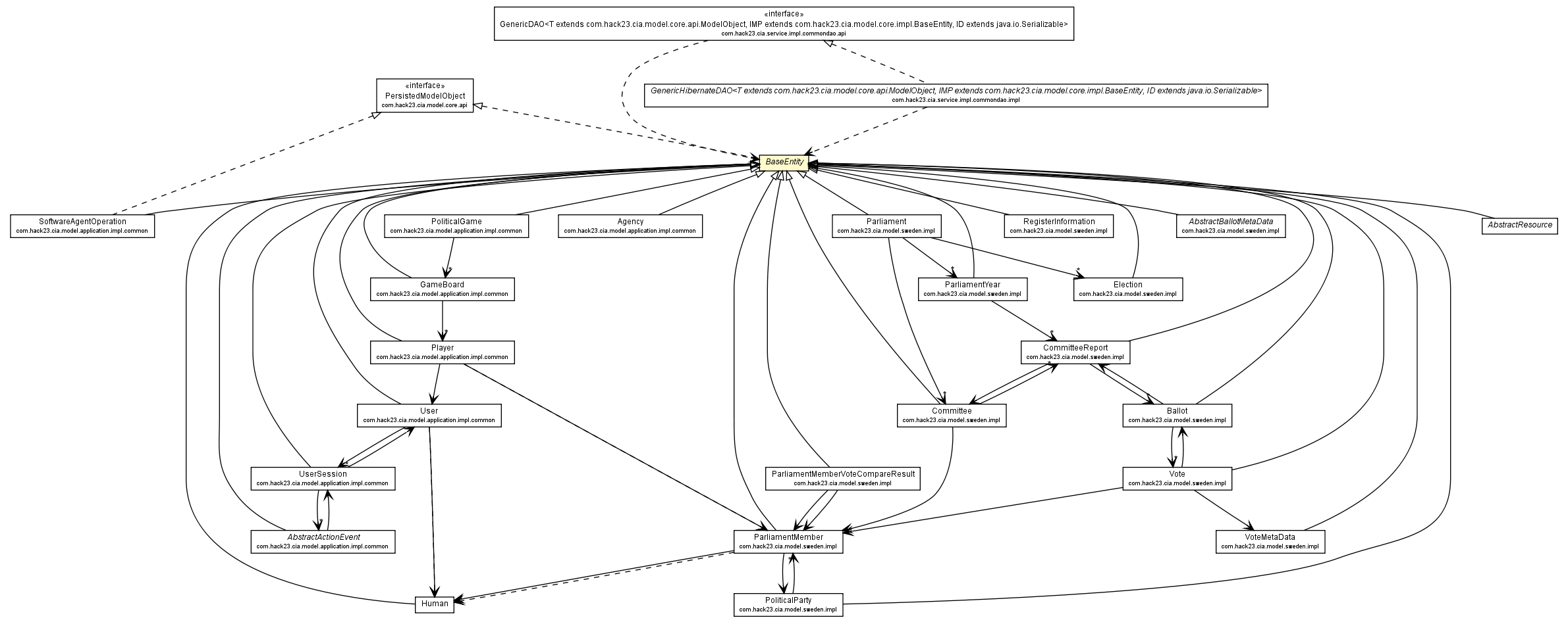
Package class diagram package BaseEntity
java.lang.Object
  extended by com.hack23.cia.model.core.impl.BaseEntity
All Implemented Interfaces:
ModelObject, PersistedModelObject, Serializable
Direct Known Subclasses:
AbstractActionEvent, AbstractBallotMetaData, AbstractResource, Agency, Ballot, Committee, CommitteeReport, Election, GameBoard, Human, Parliament, ParliamentMember, ParliamentMemberVoteCompareResult, ParliamentYear, Player, PoliticalGame, PoliticalParty, RegisterInformation, SoftwareAgentOperation, User, UserSession, Vote, VoteMetaData

@MappedSuperclass
public abstract class BaseEntity
extends Object
implements PersistedModelObject

The Class BaseEntity.

See Also:
Serialized Form

Constructor Summary
BaseEntity()
           
 
Method Summary
 boolean equals(Object obj)
           
abstract  Long getId()
          Gets the id.
abstract  Long getVersion()
          Gets the version.
 int hashCode()
           
 boolean isNew()
          Checks if is new.
 
Methods inherited from class java.lang.Object
clone, finalize, getClass, notify, notifyAll, toString, wait, wait, wait
 
Methods inherited from interface com.hack23.cia.model.core.api.PersistedModelObject
setId, setVersion
 

Constructor Detail

BaseEntity

public BaseEntity()
Method Detail

equals

public final boolean equals(Object obj)
Overrides:
equals in class Object

getId

public abstract Long getId()
Gets the id.

Specified by:
getId in interface PersistedModelObject
Returns:
the id

getVersion

public abstract Long getVersion()
Gets the version.

Specified by:
getVersion in interface PersistedModelObject
Returns:
the version

hashCode

public final int hashCode()
Overrides:
hashCode in class Object

isNew

public boolean isNew()
Description copied from interface: PersistedModelObject
Checks if is new.

Specified by:
isNew in interface PersistedModelObject
Returns:
true, if is new


Copyright © 2008-2009 www.hack23.com. All Rights Reserved.